SURFEX  V8_0
Surfex V8_0 release
 All Classes Files Functions Variables
Functions/Subroutines
readhead.F90 File Reference

Go to the source code of this file.

Functions/Subroutines

subroutine readhead (KGLB, PGLBLATMIN, PGLBLATMAX, PGLBLONMIN, PGLBLONMAX, KNBLAT, KNBLON, PCUTVAL, PDLAT, PDLON, PLAT, PLON, KERR)
 

Function/Subroutine Documentation

subroutine readhead ( integer, intent(in)  KGLB,
real, intent(out)  PGLBLATMIN,
real, intent(out)  PGLBLATMAX,
real, intent(out)  PGLBLONMIN,
real, intent(out)  PGLBLONMAX,
integer, intent(out)  KNBLAT,
integer, intent(out)  KNBLON,
real, intent(out)  PCUTVAL,
real, intent(out)  PDLAT,
real, intent(out)  PDLON,
real, dimension(:), pointer  PLAT,
real, dimension(:), pointer  PLON,
integer, intent(out)  KERR 
)

Definition at line 6 of file readhead.F90.

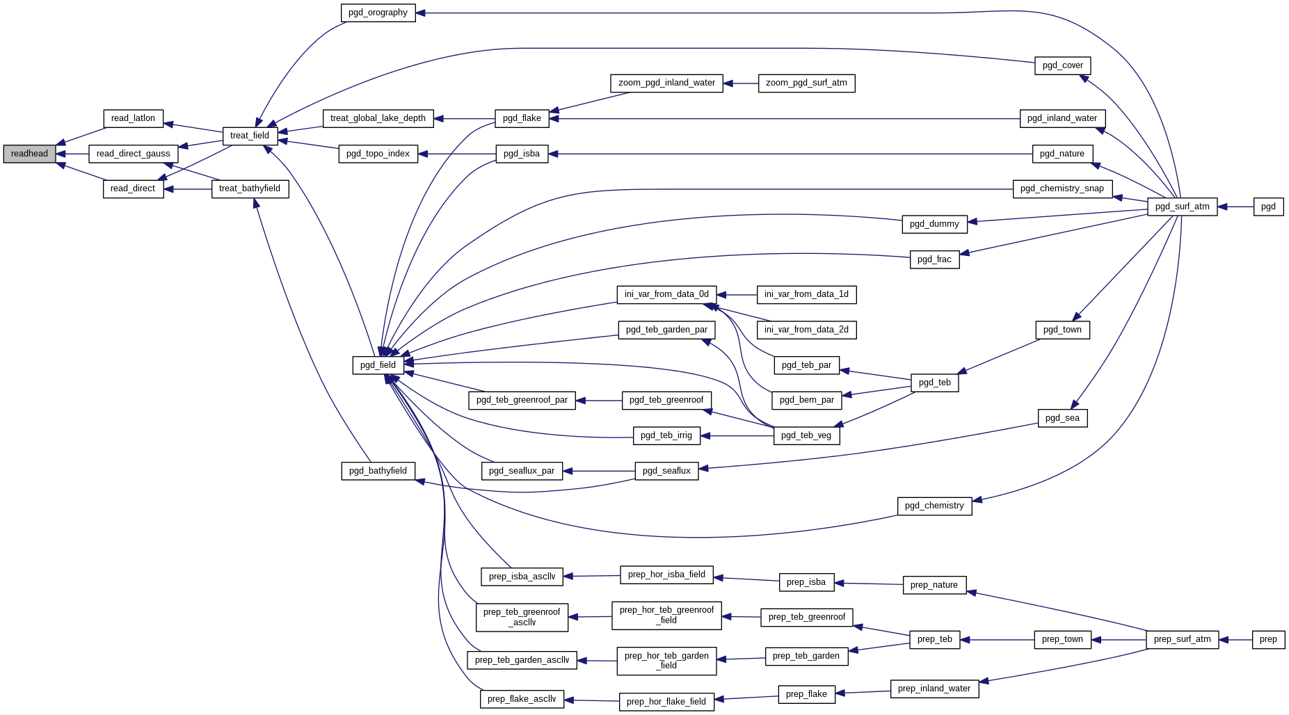
Here is the caller graph for this function: