Go to the source code of this file.
Functions/Subroutines | |
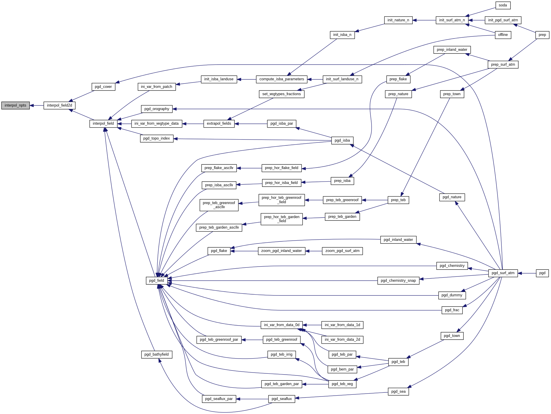
| subroutine | interpol_npts (UG, U, HPROGRAM, KLUOUT, KNPTS, KCODE, PX, PY, PFIELD, KNEAR_NBR) |
| subroutine interpol_npts | ( | type(surf_atm_grid_t), intent(inout) | UG, |
| type(surf_atm_t), intent(inout) | U, | ||
| character(len=6), intent(in) | HPROGRAM, | ||
| integer, intent(in) | KLUOUT, | ||
| integer, intent(in) | KNPTS, | ||
| integer, dimension(:), intent(inout) | KCODE, | ||
| real, dimension(:), intent(in) | PX, | ||
| real, dimension(:), intent(in) | PY, | ||
| real, dimension(:,:), intent(inout) | PFIELD, | ||
| integer, intent(in) | KNEAR_NBR | ||
| ) |
Definition at line 6 of file interpol_npts.F90.


1.8.5