Go to the source code of this file.
Functions/Subroutines | |
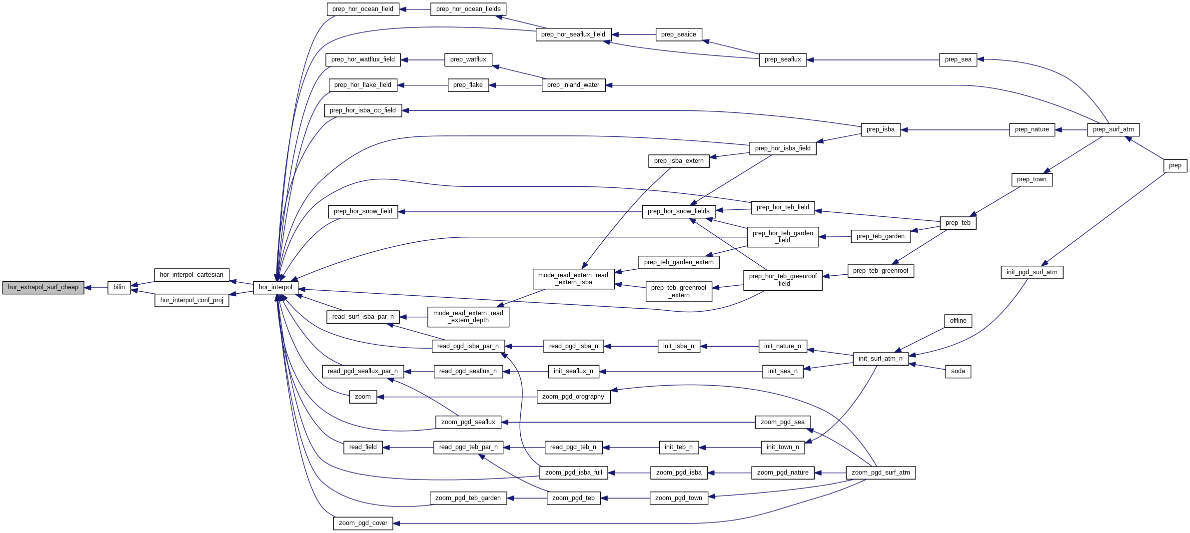
| subroutine | hor_extrapol_surf_cheap (KLUOUT, HCOORTYPE, PLAT_IN, PLON_IN, PFIELD_IN, PLAT, PLON, PFIELD, OINTERP) |
| subroutine hor_extrapol_surf_cheap | ( | integer, intent(in) | KLUOUT, |
| character(len=4), intent(in) | HCOORTYPE, | ||
| real, dimension(:), intent(in) | PLAT_IN, | ||
| real, dimension(:), intent(in) | PLON_IN, | ||
| real, dimension(:,:), intent(in) | PFIELD_IN, | ||
| real, dimension(:), intent(in) | PLAT, | ||
| real, dimension(:), intent(in) | PLON, | ||
| real, dimension(:), intent(inout) | PFIELD, | ||
| logical, dimension(:), intent(in) | OINTERP | ||
| ) |
Definition at line 6 of file hor_extrapol_surf_cheap.F90.


1.8.5