SURFEX  V8_0
Surfex V8_0 release
 All Classes Files Functions Variables
Functions/Subroutines
get_near_meshes_ign.F90 File Reference

Go to the source code of this file.

Functions/Subroutines

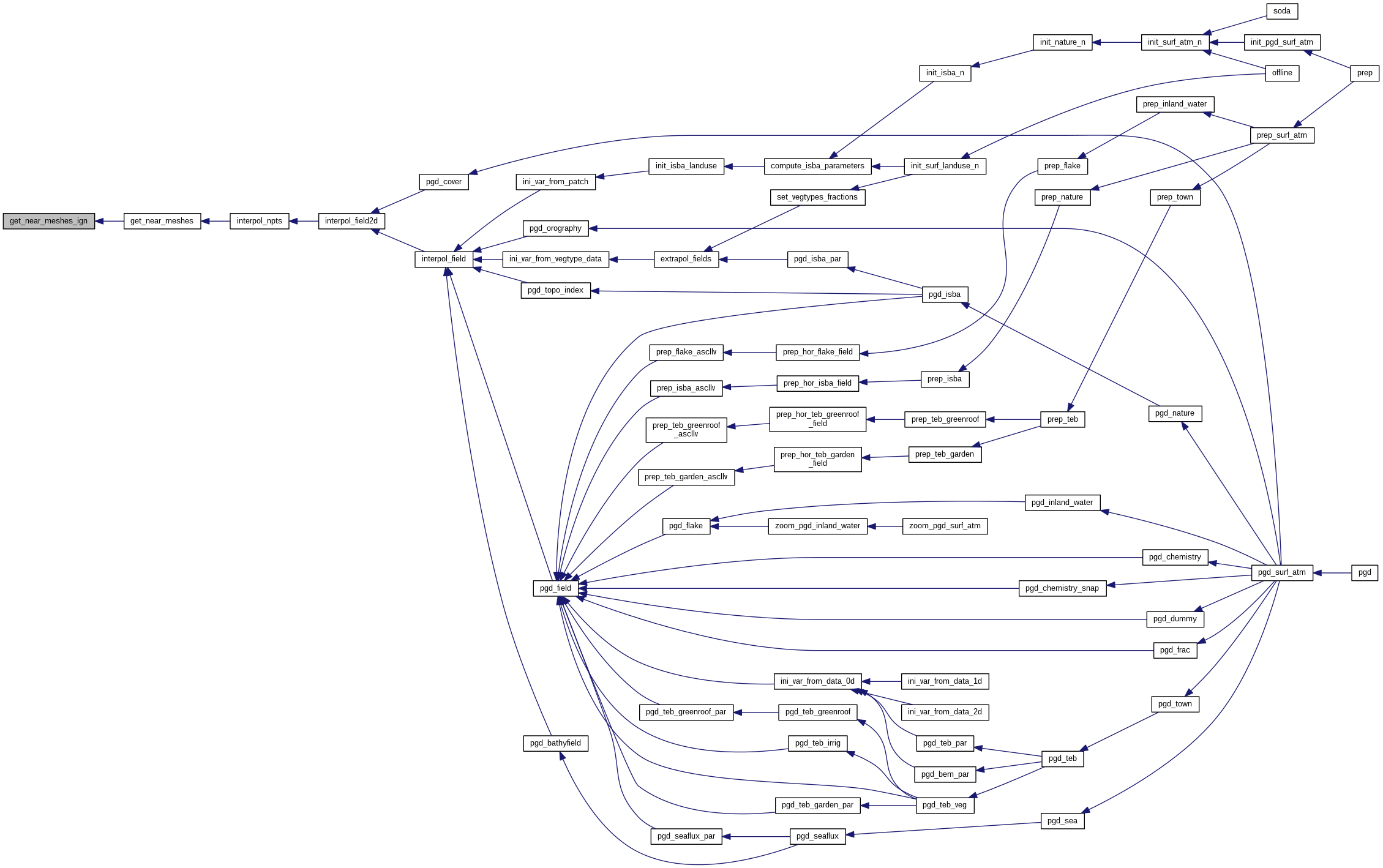
subroutine get_near_meshes_ign (KGRID_PAR, KL, PGRID_PAR, KNEAR_NBR, KNEAR)
 
recursive subroutine quick_sort (PLIST, KORDER)
 
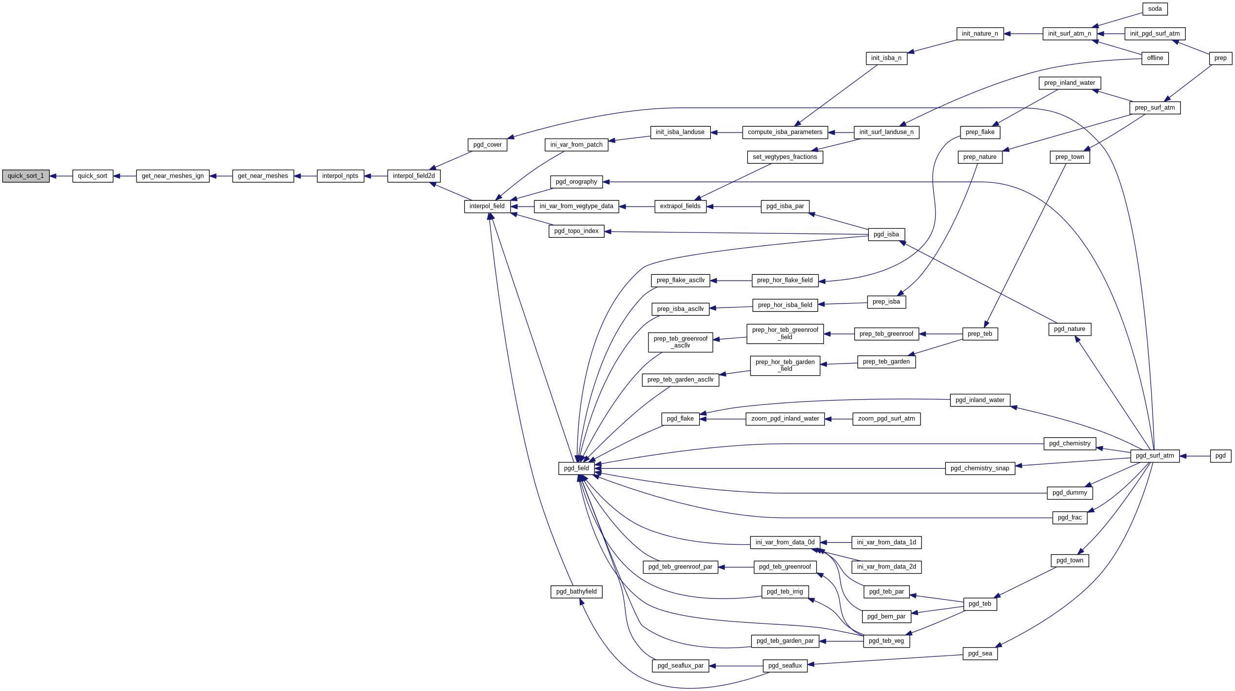
recursive subroutine quick_sort_1 (KLEFT_END, KRIGHT_END, PLIST1, KORDER1)
 
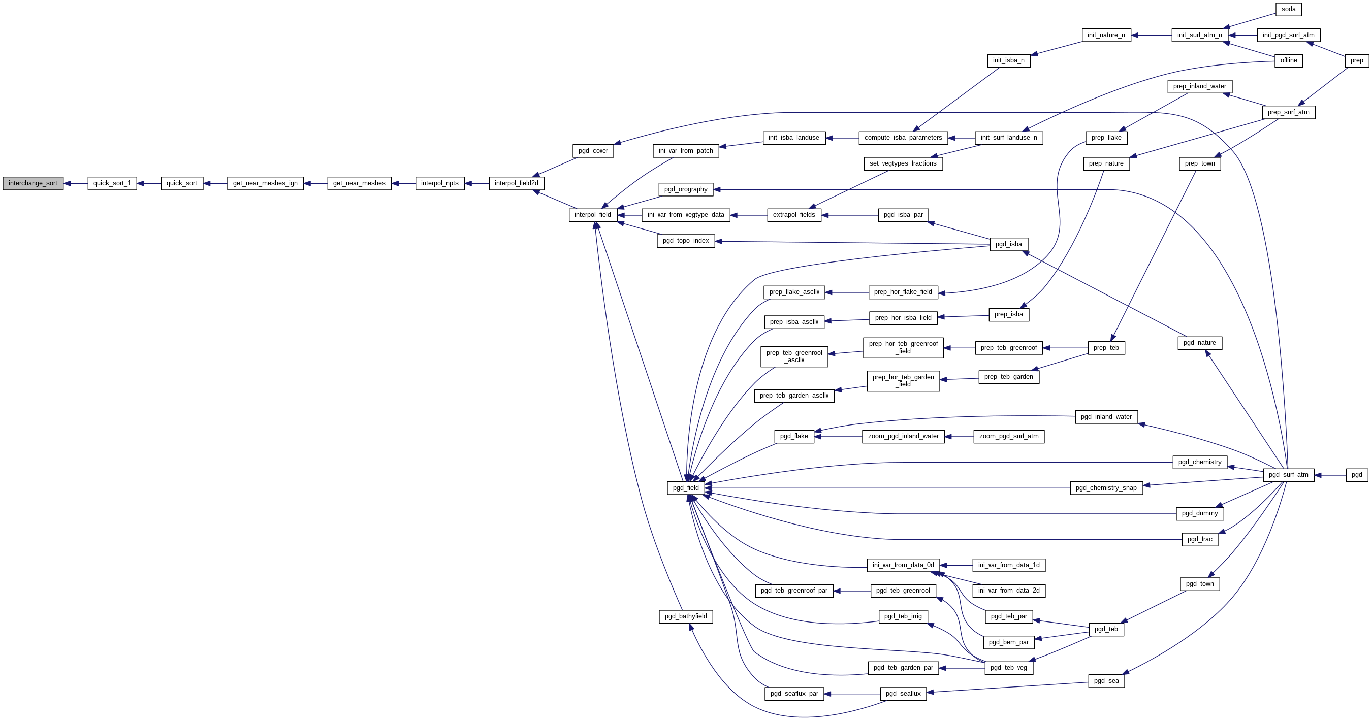
subroutine interchange_sort (KLEFT_END, KRIGHT_END, PLIST2, KORDER2)
 

Function/Subroutine Documentation

subroutine get_near_meshes_ign ( integer, intent(in)  KGRID_PAR,
integer, intent(in)  KL,
real, dimension(kgrid_par), intent(in)  PGRID_PAR,
integer, intent(in)  KNEAR_NBR,
integer, dimension(:,:), pointer  KNEAR 
)

Definition at line 6 of file get_near_meshes_ign.F90.

Here is the call graph for this function:

Here is the caller graph for this function:

subroutine get_near_meshes_ign::interchange_sort ( integer, intent(in)  KLEFT_END,
integer, intent(in)  KRIGHT_END,
real, dimension (:), intent(inout)  PLIST2,
integer, dimension (:), intent(inout)  KORDER2 
)

Definition at line 191 of file get_near_meshes_ign.F90.

Here is the caller graph for this function:

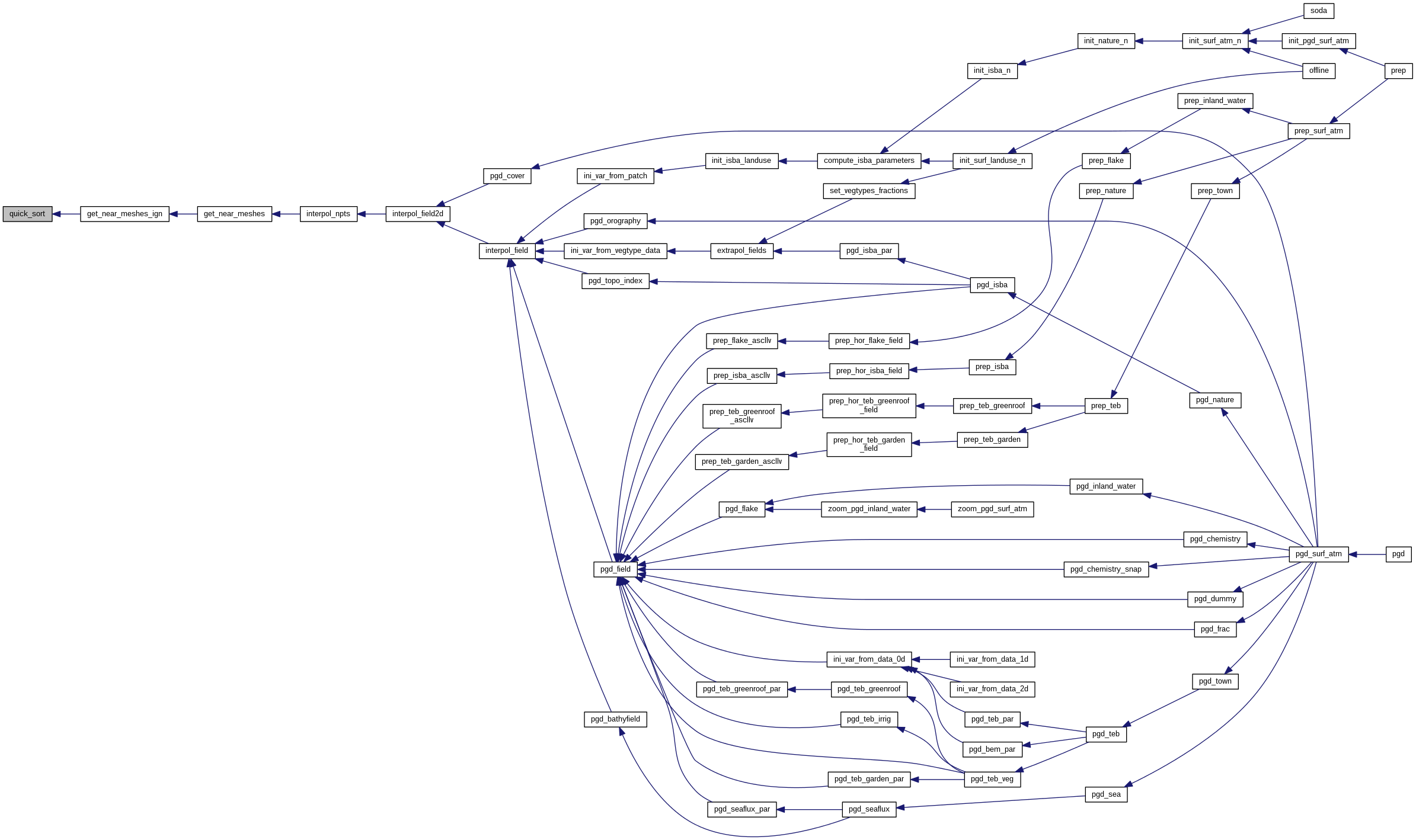
recursive subroutine get_near_meshes_ign::quick_sort ( real, dimension (:), intent(inout)  PLIST,
integer, dimension (:), intent(out)  KORDER 
)

Definition at line 108 of file get_near_meshes_ign.F90.

Here is the call graph for this function:

Here is the caller graph for this function:

recursive subroutine get_near_meshes_ign::quick_sort_1 ( integer, intent(in)  KLEFT_END,
integer, intent(in)  KRIGHT_END,
real, dimension (:), intent(inout)  PLIST1,
integer, dimension (:), intent(inout)  KORDER1 
)

Definition at line 133 of file get_near_meshes_ign.F90.

Here is the call graph for this function:

Here is the caller graph for this function: