Go to the source code of this file.
Functions/Subroutines | |
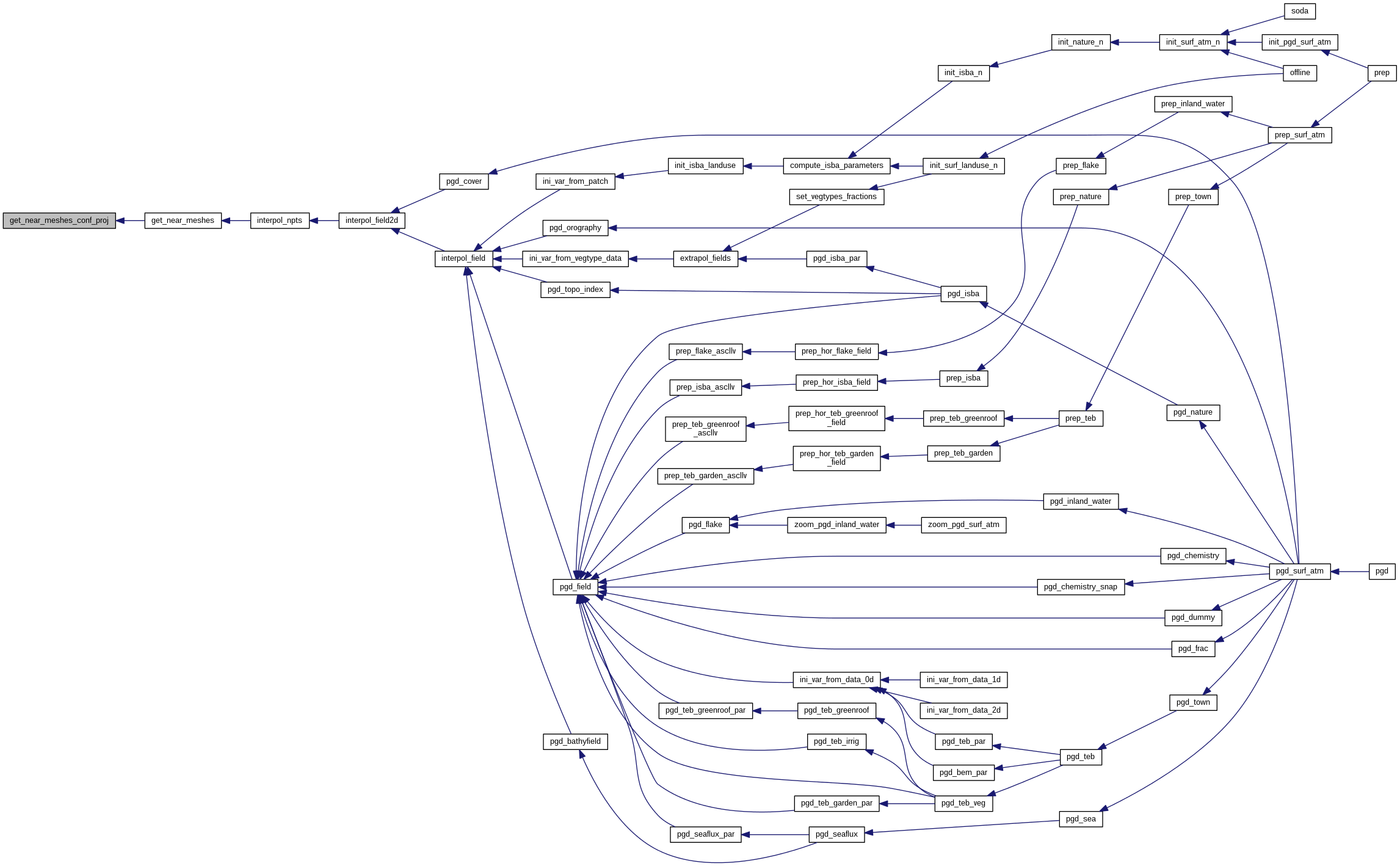
| subroutine | get_near_meshes_conf_proj (KGRID_PAR, KL, PGRID_PAR, KNEAR_NBR, KNEAR) |
| subroutine get_near_meshes_conf_proj | ( | integer, intent(in) | KGRID_PAR, |
| integer, intent(in) | KL, | ||
| real, dimension(kgrid_par), intent(in) | PGRID_PAR, | ||
| integer, intent(in) | KNEAR_NBR, | ||
| integer, dimension(:,:), pointer | KNEAR | ||
| ) |
Definition at line 6 of file get_near_meshes_conf_proj.F90.


1.8.5